首页 - 新闻详细
新闻详细
| 环境保护验收公示 |
| 时间: 2019-08-15 发布者:总裁办 |
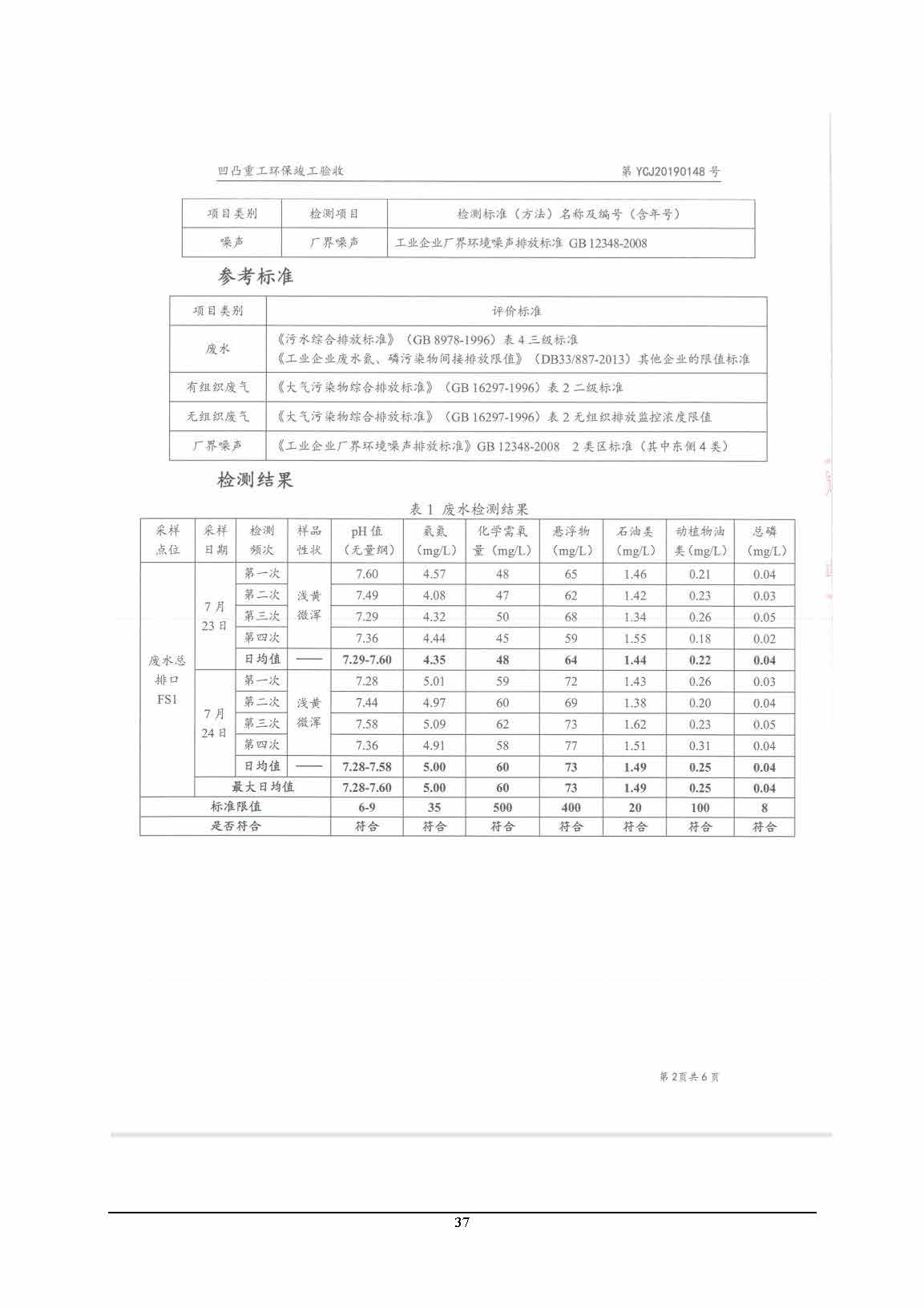
宁波市凹凸重工有限公司 宁波市凹凸起重运输机械总厂办公、车间、综合、附房项目 (年产起重机100台) 竣工环境保护验收公示 根据建设项目竣工环保验收程序的有关规定,现将宁波市凹凸重工有限公司宁波市凹凸起重运输机械总厂办公、车间、综合、附房项目(年产起重机100台)竣工环境保护验收情况公示如下: 项目名称:宁波市凹凸起重运输机械总厂办公、车间、综合、附房项目(年产起重机100台) 建设单位:宁波市凹凸重工有限公司 建设地点:宁波市海曙区机场路3998号 建设内容:宁波市凹凸重工有限公司位于宁波市海曙区机场路3998号,利用自有厂房,实施了“宁波市凹凸起重运输机械总厂办公、车间、综合、附房项目(年产起重机100台)”,目前各项生产及配套环保设施运行情况正常。 主要环保措施: 1、废气 本项目废气主要为焊接烟尘、焊点打磨粉尘、油漆废气和食堂油烟。 焊接烟尘经移动式焊接烟尘净化器处理后在车间内排放;焊点打磨粉尘经布袋除尘器处理后通过15m高排气筒排放;油漆收集后经吸附-脱附-催化燃烧处理后通过15m高的排气筒排放。食堂油烟经油烟净化器处理后通过屋顶排气筒排放。 2、废水 活污水经预处理达到GB8978-1996《污水综合排放标准》三级标准后,通过污水管网收集后进入鄞西污水处理厂,经鄞西污水处理厂处理达《城镇污水处理厂污染物排放标准》(GB18918-2002)一级B标准后排入奉化江,2020年后执行《地表水环境质量标准》(GB3838-2002)类IV类标准。 3、噪声 本项目噪声主要为生产设备产生的噪声,针对各类设备噪声,已采取了隔声、减震等措施。 废金属边角料收集后统一外售;生活垃圾由当地环卫部门收集处理;废油漆桶/渣收集后委托有资质企业处置。通过以上措施本项目产生的固废对周边环境影响不。 公示期限:2019年8月15日~2019年9月11日(20个工作日) 公众可登录http://www.aotucrane.com/查询该项目验收调查报告和验收意见。公众对该建设项目如有意见和建议可于公示期限内向建设单位反映,反映问题请留下联系方式(姓名、地址、电话或邮箱),以便得到及时答复反馈。 建设单位名称:宁波市凹凸重工有限公司 联系人:邬晓峰 电话:13567922758 宁波市凹凸重工有限公司 2019年8月15日 |
| [返回] |





















































